Close
首頁
關於我們
+
公司團隊
經營理念
服務時間
服務據點
本所聲明
醫檢新知
最新消息
好站連結
設備介紹
檢驗項目
+
健康檢查套組
採血容器說明
血液學檢查
鏡檢學檢測
血清學檢查
免疫學檢查
生化學檢查
微生物學檢查
分子生物學檢查
重金屬檢查
無健保代碼檢查
衛生福利部中央健康保險署支付標準查詢
檢驗危險值通報標準及處理流程
相關認證
儀器設備
+
儀器設備
報告查詢
+
新版查詢(暫不開放)
報告查詢
預約抽血
+
預約抽血
客服中心
抱怨流程
0 項
$0
首頁
關於我們
公司團隊
經營理念
服務時間
服務據點
本所聲明
醫檢新知
最新消息
好站連結
設備介紹
檢驗項目
健康檢查套組
採血容器說明
血液學檢查
鏡檢學檢測
血清學檢查
免疫學檢查
生化學檢查
微生物學檢查
分子生物學檢查
重金屬檢查
無健保代碼檢查
衛生福利部中央健康保險署支付標準查詢
檢驗危險值通報標準及處理流程
相關認證
儀器設備
儀器設備
報告查詢
新版查詢(暫不開放)
報告查詢
預約抽血
預約抽血
客服中心
抱怨流程
0 項
$0
注意:這訂單將以TWD付款
最新消息
首頁
最新消息
2025/08/01
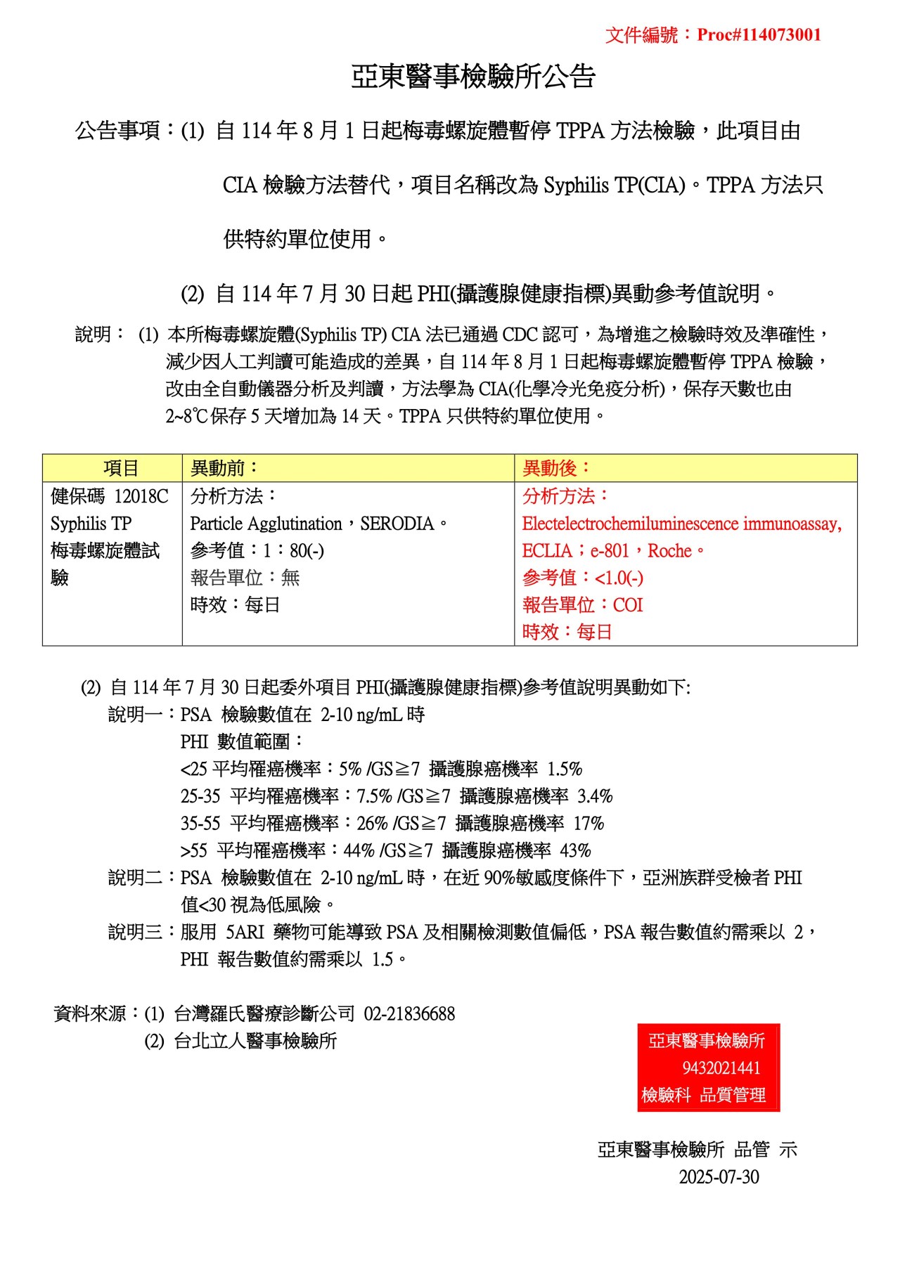
公告 1.自114年8月1日起梅毒螺旋體暫停... 2.自114年7月30日起PHI(攝護腺健康指標)...
分享到
回前頁
撥打電話
加入好友
為提供您最佳個人化且即時的服務,本網站透過使用"Cookies"記錄與存取您的瀏覽使用訊息。當您使用本網站,即表示您同意Cookies技術支援。
Learn more
接受並關閉